在新冠肺炎疫情的特殊形势下,“线上教学”已成为各大高校的新常态。然而,涉及到临床医学留学生授课,其中的难度和不确定性又增加不少,如因时差原因不同国家的学生能否按时上课?课程应如何开展?上课效果如何保证?针对这些问题,病理学教研室从实际出发,根据课程特色,摸索出相对高效的课堂教学新方式,建立“讨论式”空中课堂,获得了良好的教学反馈。
1、应变思考,制定方案
在建立网课并熟悉操作平台后,迎来了2018级留学生首次病理课,学生除了签到、通知、作业等各种提问外,还提出尖锐的问题:“老师,课件和视频都已上传,您在课堂上的作用是什么?”“是答疑吗?”。课后调研显示:(1)授课时段学生观看视频会存在平台拥堵、流畅度不佳的情况;(2)课余学生要观看和学习多门课程,对知识的理解有限,同时缺乏时间思考,课堂提问存在不确定性;(3)2018留学生分别来自印度、巴基斯坦、非洲等国家,时差2.5—9小时不等,有1/3至1/2学生无法准时到课。因此,授课时段有些学生不能参与课堂活动、提不出问题,而老师也无从答疑。由此,空中课堂如何进行有效沟通、切实保证学习质量成为当务之急。
根据留学生教学的实际情况及学生测试情况,教研室及时调整教学方案:一是提前告知学生每次课的主题内容,并要求课前尽量完成课件学习;二是授课前发放一道讨论题,让学生预习;三是授课时段选择微信平台进行课堂图文讨论:既可保留讨论记录,方便不同时区的学生后续浏览和复习,又能避免语音交流带来的不准确性,同时电脑端操作也很顺畅。
该方案实施后,对于已自学课程内容的学生,有助于知识的内化和巩固提高;对于尚未学完课件的学生,讨论有助于快速掌握章节的重点和难点;而对于因时差不能参加课堂讨论的学生,后续可根据讨论记录进行学习。实施新方案后,空中课堂由“被动等待答疑”转变成“主动引导提问”。
2、精心设置,充分准备
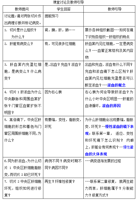
“讨论式”空中课堂的关键在于讨论主题设置,区别于线下授课的面面俱到,线上短短的2学时中,需要挑选一个重点或难点内容,以此为依托,同时又能覆盖章节其他知识点的主题,兼顾病理形态学科特点,以图片、视频、案例等方式呈现,设置1-3个问题,在带领学生寻找和识别病变的过程中,一步步通过引导式发问,将整个章节的理论内容清晰地梳理一遍。
讨论主题的设置成为了教师备课的重头戏。以《局部血液循环障碍》第一次课为例,教学内容为水肿、出血、充血和淤血。考虑到淤血是本节的重点内容,且镜下表现有淤血性水肿和淤血性出血,在讨论中可与充血、水肿、出血发生关联,因此确定讨论主题为淤血,然后以病变较为典型的肝淤血作为切入点,截取数字图片6张制作PPT,并提出问题:


课前超星平台发布讨论题
设置好讨论主题后,教师需要进行大量的课前准备工作。包括:(1)引导性问题相关文字资料、图片(如正常结构、病变);(2)课程开始前准备好数字标本平台,保证讨论中可随时进入并截图展示。讨论过程中教师的注意力集中于应对学生的回答,准确切入,抓住学生对知识点理解不足之处,抛出问题,环环相扣,层层递进,逐一解析。

3、踊跃应答,反馈良好
针对具体实例,一边解析图片,一边渗入理论,学生觉得有趣也充满挑战,纷纷踊跃应答,课堂气氛活跃。题目初看较为简单,但其实内藏玄机,在引导发问的过程中,知识进行横向、纵向联系,来龙去脉梳理清楚,充分激发了学生的求知欲,个别内容还可布置成作业,让学生课后继续挖掘和探讨。
微信平台:课堂讨论
学生从刚开始对网课的担忧,如对老师的质疑,对讨论课的生疏,逐渐慢慢适应,积极参与,并享受其中,并对教师的努力与付出表示感谢,对于讨论式空中课堂也给与了非常正面的评价。
学生评论
4、课堂无界,讨论无限
对于因时差无法参与课堂讨论的学生,鼓励自行安排时间就讨论主题进行复习和总结,如有不同的观点,可发送至超星平台讨论区,教师后续进行回复。对于学生最为关心的分数、占比等,教师一再明确,讨论是为了有效沟通,为了解决学习中的难点,不受时空限制,占比不会过多,一切以学有所获为最终目的,期待“Discussion” 成为“Discovery”。
疫情肆虐下,传统课堂被空中课堂替代,然而无论线上、线下,“引导性思考”是教学的永恒主题,在线讨论式教学不以检测学习效果为主要目的,而是侧重有序地引导、积极地思考,可作为一种常态化的学习模式与线下授课互补并用。期待未来,线上线下混合式教学的进一步探索,也期待多方位教学坚持本真,使学生学有所思,学有所悟,学有所得,学有所用。